Om os

Her kan du læse om vores ansvarsområder, vores organisation og vores direktion samt den koncern, vi er en del af.

Tre medarbejdere drikker kaffe

Vi understøtter uddannelsesinstitutioners og virksomheders rekruttering af velkvalificerede udenlandske medarbejdere og studerende. Vi sikrer EU-borgere nem og hurtig adgang til Danmark. 

Vi rådgiver kommuner og andre aktører om modtagelse, integration og forebyggelse, så udlændinge kan lykkes i det danske samfund.

Medarbejdere læser

Vores direktion, kontorer og enheder

Vi består af en direktion, 12 kontorer, 5 enheder og et nationalt center. I alt er vi cirka 500 medarbejdere.

Her kan du læse om de enkelte dele og deres ansvarsområder.

Vores ansvarsområder

Ophold i Danmark

Vi behandler ansøgninger om opholdstilladelse fra tredjelandsstatsborgere, som vil til Danmark eller Grønland for at arbejde eller studere. Vi udsteder opholdsdokumenter til EU-borgere og deres familiemedlemmer. Desuden udfører vi kontrol på udlændingeområdet for at forebygge og håndtere brud på reglerne.

Modtagelse, integration og forebyggelse

Vi vejleder kommuner og andre aktører om modtagelse og integration af flygtninge og familiesammenførte. Fokus er især på danskundervisning og beskæftigelsesrettede indsatser. Derudover vejleder vi om forebyggelse af æresrelaterede konflikter og negativ social kontrol.

Netværk og fora

Vi er ansvarlige eller medansvarlige for en række netværk og fora, hvor vi samarbejder med offentlige og private organisationer. Fokus er på at rekruttere højt kvalificerede udlændinge samt at understøtte den kommunale integrations- og forebyggelsesindsats.

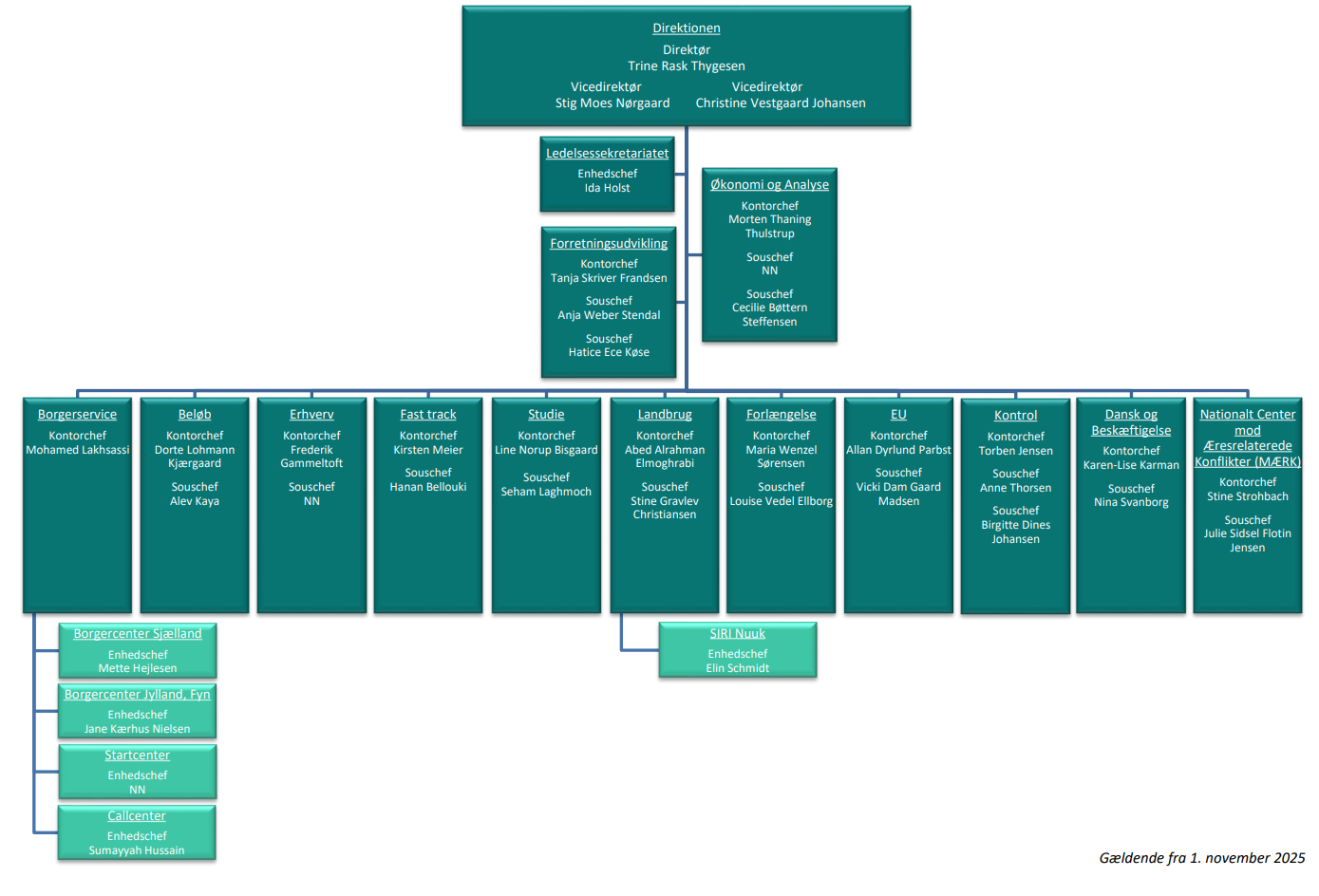
Vores organisationsdiagram

Organisationsdiagrammet giver et overblik over hele organisationens opbygning med direktion, stabskontorer, fagkontorer og enheder.

Vores strategihus

Vi har formuleret en mission, vision og tre tilhørende værdier, som danner fundamentet for alt vores arbejde.

Vores direktion

Christine Vestgaard Johansen

Christine Vestgaard Johansen

Vicedirektør

Stig Moes Nørgaard

Stig Moes Nørgaard

Konst. direktør

Vores koncern

Vi er en styrelse, som hører under Udlændinge- og Integrationsministeriets koncern. Udover os består koncernen af Udlændinge- og Integrationsministeriets departement, Udlændingestyrelsen og Hjemrejsestyrelsen. Desuden omfatter koncernen en række råd, nævn og nationale centre, som varetager forskellige opgaver inden for udlændinge- og integrationsområdet.

Udlændinge- og integrationsministeriet

Departementet rådgiver ministeren og regeringen og varetager ministerbetjening samt overordnet planlægning og administration af lovgivning på udlændinge- og integrationsområdet.

Udlændingestyrelsen

Styrelsen behandler ansøgninger om asyl, familiesammenføring, besøgsvisum, permanent ophold mv. Styrelsen er ansvarlig for statistik på udlændingeområdet og asylindkvartering.

Hjemrejsestyrelsen

Styrelsen behandler sager om udsendelse, motivationsfremmende foranstaltninger, udrejsekontrol, hjemrejsestøtte, ledsagede udsendelser mv.

Mål- og resultatplan

SIRI indgår hvert år en mål- og resultatplan med Udlændinge- og Integrationsministeriet. Kontrakten indeholder udvalgte målbare aktiviteter for kerneområder, som vil være i fokus det pågældende år.

Hent SIRIs mål- og resultatplan 2025 (pdf) 

Hent bilag til SIRIs mål- og resultatplan 2025 (pdf)

Resultatløn til SIRIs direktør

Resultatlønnen gives for en ekstraordinær indsats på baggrund af departementschefens vurdering af direktørens performance i løbet af året. Vurderingen afhænger blandt andet af opfyldelsen af de opstillede mål i SIRIs mål- og resultatplan.

Udmøntning for 2022 udgør i alt 100.000 kr.